Loading...
Обучение/Помощь новичкам | Обучите веб разработке
Хочу учить языки ,например php . Какие учебники посоветуете на наш 2021 год , что бы я не отстал от современных технологий.
Бери скрипты с пабла и разбирай на практике
Текст ниже я скопировал с одной темы .
Пишут mysql в 2021 себя не уважать ,если не mysql то как пользоваться БД

КАРАГАНДА 41 мин. назад
toloko.ru
Dmitry002 (26.09.2021 в 19:21)
КАРАГАНДА, Многие думают что фильтровать глобальные переменные не нужно?
Даже не так, думают, что фильтровать куки не нужно? Так их же можно подделать легко, как два пальца *facepalm2*

именно) но mysql в 2021 году это как минимум не уважать свои знания) ибо технология то устаревшая))))))))
Учи python
Dmitry002 , а на нем сайты можно создавать ?
Kadyrovislamdin1 , Можно.
Но для сайтов будет лучше PHP, именно как серверный.
________
посл. ред. 26.09.2021 в 20:14; всего 1 раз(а); by Dmitry002
Dmitry002 , посоветуйте сайт где учить пых
Kadyrovislamdin1 (26.09.2021 в 20:01)
Хочу учить языки ,например php . Какие учебники посоветуете на наш 2021 год , что бы я не отстал от современных технологий.


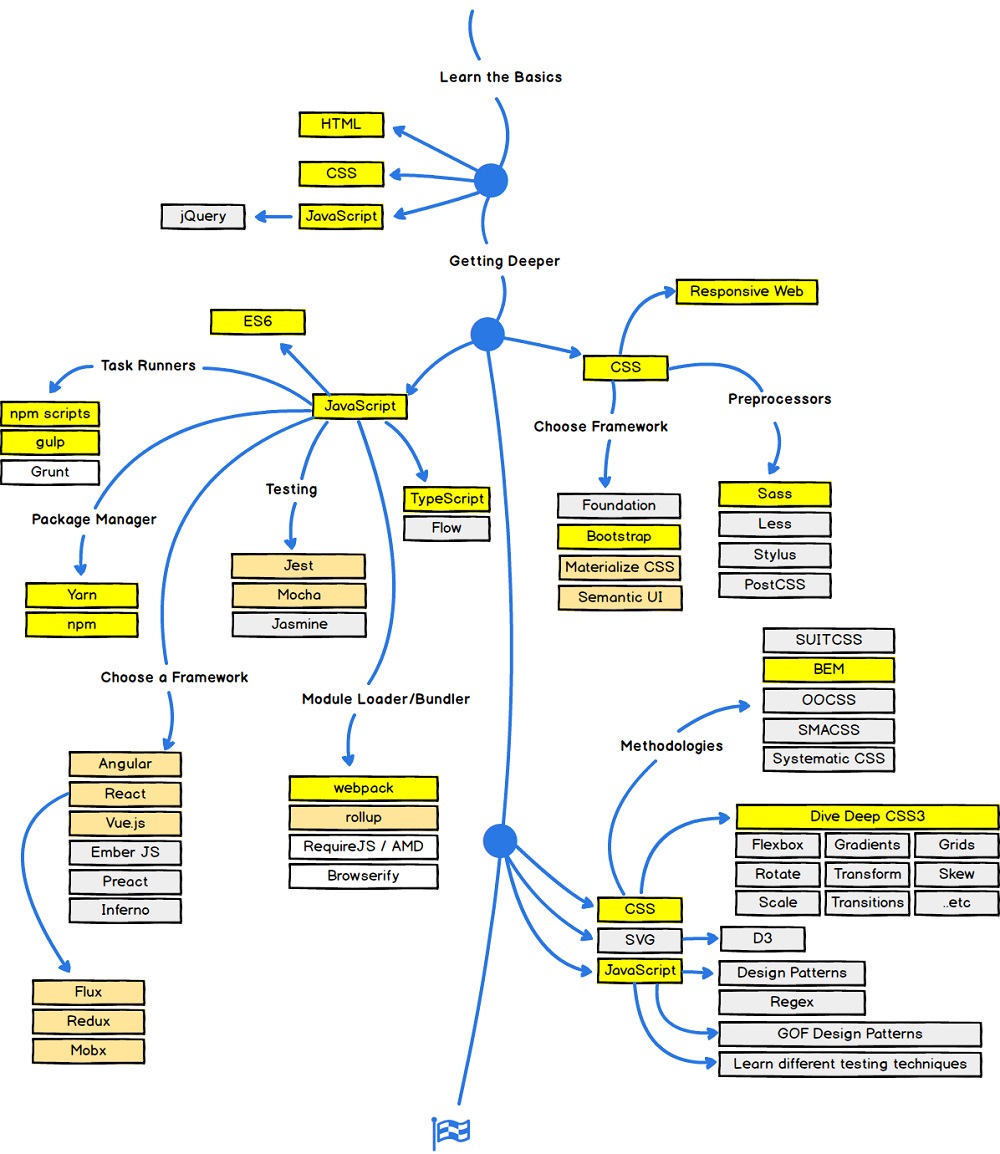
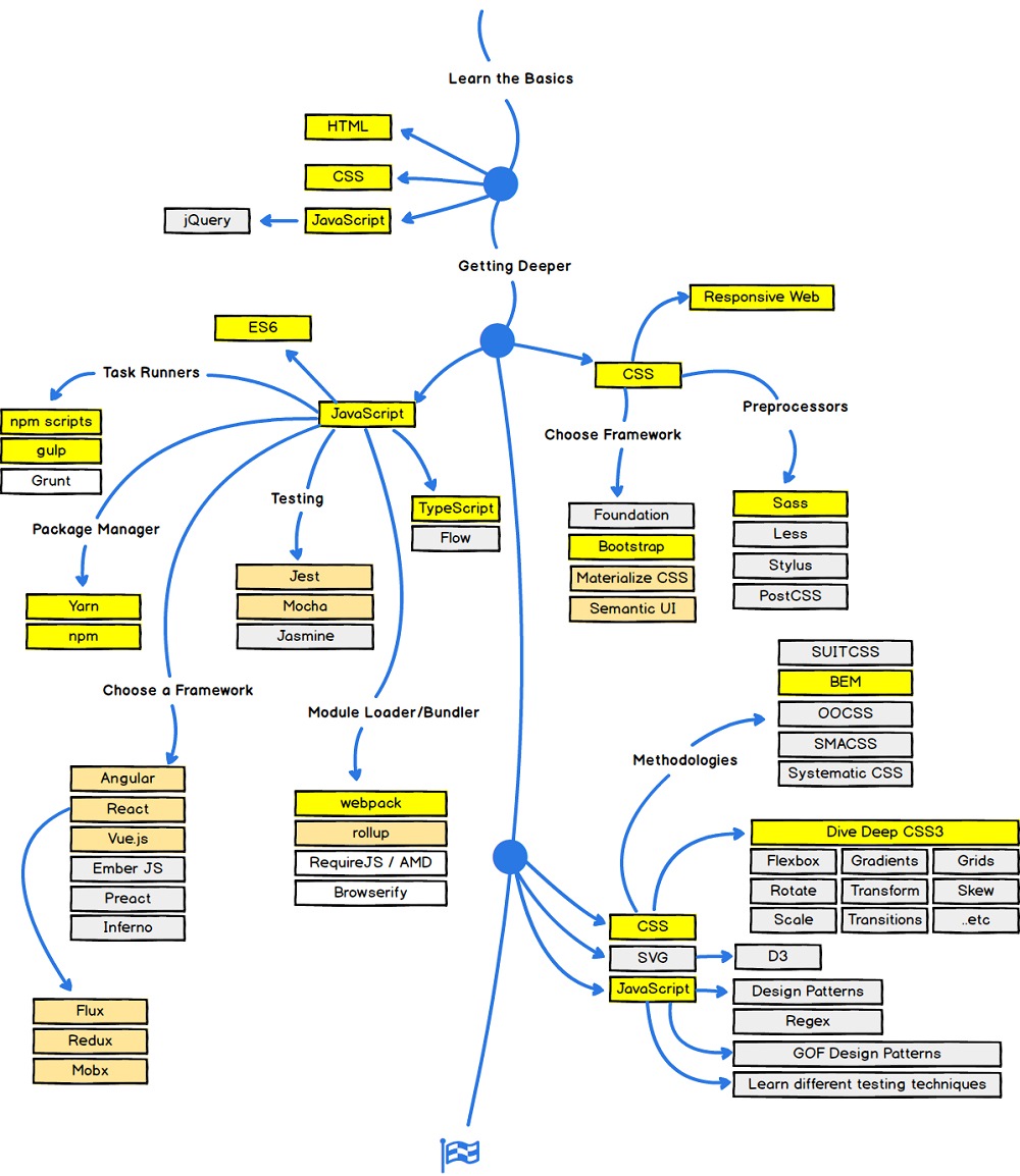
Изображение

------
79215_xOThNIgPM9Q.jpg (269.4 Kb)
Скачиваний: 118
Kadyrovislamdin1 , Лучше всего, взять видео уроки. На YouTube довольно таки хорошо объясняет Хауди Хо, поищи.
FSeven (26.09.2021 в 20:15)


Думаешь, он будет углу мат ся в фреймворки?
Онлайн: 3
Время:
Gen. 0.0989
(c) Bym.Guru 2010-2026